给你换成窝窝头。
这个待遇基本就是 1988 年的铁窗泪。
因为现在各国监狱的伙食,吃得已经好很多了。
不要害怕,不要慌张。
说完了「无油」,「无盐无糖」相对要轻松很多。
不过就是告别了……
火锅底料、咖喱块、芝麻酱、花生酱、生抽、老抽、蚝油、鸡精、豆瓣酱。
当然,这近乎于跟火锅、炸鸡、咖喱、水煮肉片、毛血旺、酸菜鱼、螺蛳粉......
所以,郭敬明剧组减肥,不容易。
而且,哪怕你真的能坚持下来,也得明白:
就算真瘦了
明星跟普通人之间也有壁
明星不是因为「瘦」,而成为明星的。
而是成为了明星以后,为了保证「上镜」需求,才需要瘦。
咱不能本末倒置。
普通人瘦了以后,会发现跟明星最大的差距(除了脸),就是「身材比例」。
这玩意儿就是老天爷赏饭吃,你管他多要两碗,他不给你也没辙。
为了让大家更清晰地感受到「明星」和「普通人」的差距。
我直接用我自己来跟女明星做对比。
这是韩国的歌手李宣美,官方身高 166cm。
在一个综艺节目上,现场测量了自己的腿长,110cm。
腿长和身高的比例,是 0.66。
我对外身高 180cm,量了一下自己的腿长,还不到 100cm,比例0.55。
等比例缩到跟宣美一样高,不想说话了,你们自己看吧。
除了腿长,头的大小也是非常影响整体视觉效果的一块儿。
拿迪丽热巴举例,我从姐们儿走红毯的视频里,截了一帧静图。
好家伙,占了我手机整整一屏。
我摆一个同样的姿势,相似角度拍照,拉到同样身高,放一块儿对比。
少了一个半脑袋......
再看倪妮和董子健的这张红毯照片。
俩人身高、肩宽都差不多,但肉眼可见地,倪妮的头直接比董子健小了一圈。
女明星和男明星都有壁,更别提普通人了。
在这个基础上,明星减肥,哪怕是被 PUA 了,也能赚上千万。
而咱们普通人呢,没人 PUA 你,你还自己每天用这种「减肥心法」 PUA 自己。
会收获的只有:
停经
急救
营养不良
进食障碍
其实,减肥真的不用这么苦。
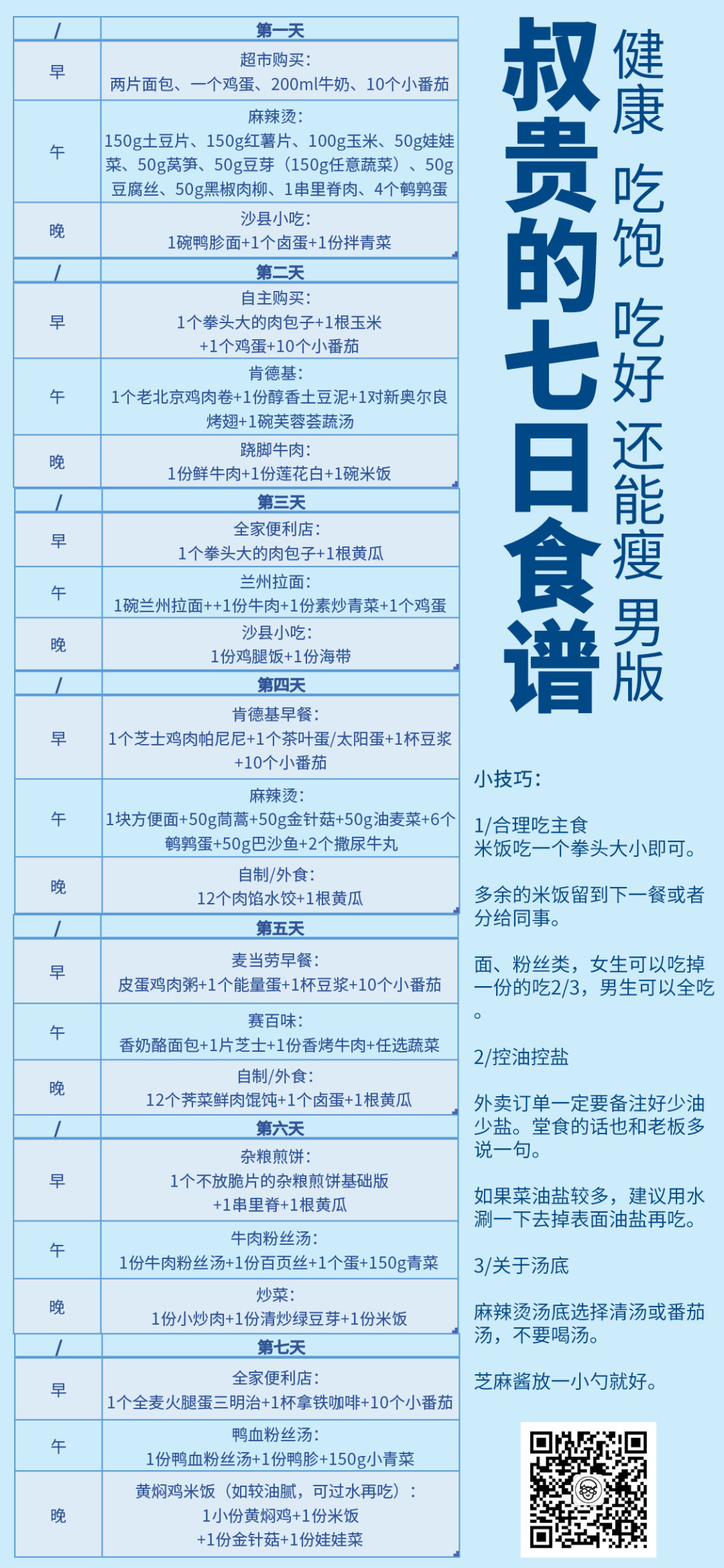
过去几年来,我们一直在做些「生活化减肥」的稿子,就是想让大家不遭罪地完成减肥目标。
像什么、、、、、、等等一系列菜谱。
图片都放在这儿了,可以左滑保存,也可以直接点名字看文章。
这些内容,未来肯定还会继续出,因为我希望……

号称“牛亡爷”的网红恩克,生在大草原长在大草原,从小吃牛羊肉长大,没有一头牛能在跟他对视之后逃脱。经常有网友调侃,恩克家里的牛羊肉,根本...

号称“牛亡爷”的网红恩克,生在大草原长在大草原,从小吃牛羊肉长大,没有一头牛能在跟他对视之后逃脱。经常有网友调侃,恩克家里的牛羊肉,根本...

王一博的减脂餐。最近大家可能都听说了,王一博在为自己的新电影《热烈》进行减脂,他在社交媒体上公开了自己一周的减脂餐。让我...

号称“牛亡爷”的网红恩克,生在大草原长在大草原,从小吃牛羊肉长大,没有一头牛能在跟他对视之后逃脱。经常有网友调侃,恩克家里的牛羊肉,根本...

前段时间关注了一个营养学医生,推荐用168轻断食减重。168轻断食:三餐8小时内吃完,剩余16小时除了喝无糖无盐的水(白开水最好啦)。本人亲测轻断食,信...