减肥
截至目前,这套减肥法已经在约40000人身上检验过,后期跟踪调查显示效果非常好。从统计的数据上看,使用者在21天里,平均减重3.1公斤,也就是6斤多,腰围平均减少4.8厘米。
什么是全食减肥法
全食减肥法是一套以饮食控制为主的科学合理的减肥方法,它符合科学减肥的标准,能持续使用,而且可以培养健康的生活方式,让使用者变成易瘦体质。
全食减肥法的特点
全食减肥法,除了科学、合理、健康之外,有以下几个特点。
1、 区分不同减肥者的具体情况,按照性别和体重区间给出食 谱,更有针对性。
2、 易操作,不管自己做饭还是外食,都可以使用。
3、 饮食饱腹感强,减肥不挨饿。
4、 不用计算热量。
5、 新创减肥效果的监控方法,体脂秤可以“扔掉”了!
6、 强化几种营养素摄入量,减肥期间不丢失肌肉。
7、 运动量要求较少,适合运动“困难户”。
全食减肥法的使用
全食减肥法的使用非常简单,只有两步:
第一步,根据自己的性别、体重区间,来找到适合自己的食谱;第二步,加工或者购买现成的食物来吃。
也就是说,全食减肥法其实就是简单地照着给出的适合你的食谱去吃就可以了。食谱中食物种类非常齐全,虽然叫减肥食谱,但其实跟日常的饮食差别不大,完全可以长期使用。
在一开始使用全食减肥法的时候,要严格按照食谱的要求去吃,包括食物种类、饮食量、加工方式。这样,不但在减肥期间能达到减肥效果,而且因为养成了健康的饮食习惯,所以在减肥成功后,即便恢复正常饮食,也不容易胖起来了。
在运动和活动方面,全食减肥法要求很简单,每天只需要增加30分钟中等强度的有氧运动,方式不限,比如慢跑、骑自行车、跳有氧操,以及做椭圆机、划船机等都可以。平时不爱运动的人,可以培养一种体育运动作为爱好,比如打乒乓球、网球、羽毛球等。
有的读者可能不知道如何衡量中等强度,我教大家一个简单实用的技巧。在运动的时候说话,如果语句顺畅,一点也不喘, 那说明运动强度还不足;中等强度是在运动时稍微有点气喘,不能顺利说完一个完整长句的强度。
注:全食减肥法(以少量运动作为辅助)的运动说明。
全食减肥法在活动方面的要求是,每天只需额外增加60分钟步行即可,而且可以分几次完成,更便于减肥者充分利用平时的碎片时间,比如上下班少坐交通工具选择步行、上下楼少坐电梯选择爬楼梯等。
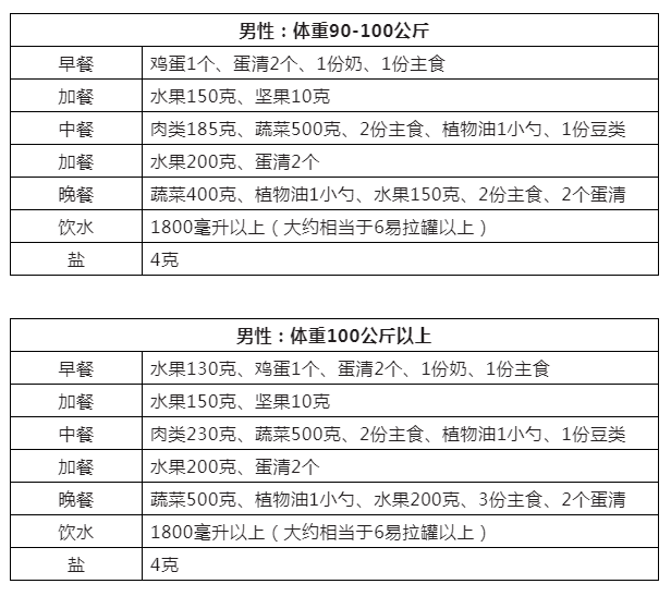
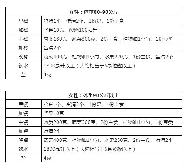
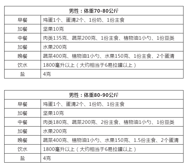
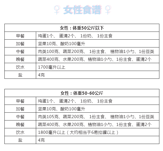
你的减肥「万能食谱」
全食减肥法的“万能食谱”分男性、女性两份,在每一种性别下又分成不同的体重区间。
大家按照自己的性别和体重区间,找到适合自己的饮食内容就可以了。如果你的体重是整数,比如正好是70公斤,那么选择60-70公斤或70-80公斤的食谱都可以。
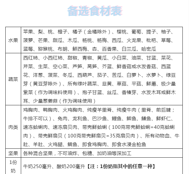
食谱当中的食物就是一天的全部饮食。其中的“水果”“蔬菜”“肉类”等指哪些果蔬或肉,参看“备选食材表”;食谱当中的“1份”指什么,也在“备选食材表”中注明了。
有了这份食谱,我们就知道,要想获得适合自己的、科学的、合理的减肥效果,每天都应该吃些什么。剩下的,就是加工食物或者买现成的食物来吃了。
全食减肥法也是一种“不开火”减肥法。也就是说,它对食物的加工要求非常灵活,用现成的即食食物,完全可以满足食谱的要求。即使不做饭的人,也能使用。
食谱注意事项
最后,我们来说一下食谱使用时的注意事项。
1、食物的加工方式不限制,但是油的使用是有限制的,所以诸如油炸这类不健康的加工方式是不可取的。
食物的加工方法是有技巧的。比如一勺油,用不粘锅清炒一锅菜足够用了,不粘锅也可以用来煎食物,同样不需要放很多油。
2、有的人可能会问,能不能用别的热量差不多的食物替代食谱里的食物?答案是:食谱以外的东西都不要吃!
想要有好的减肥效果,一定要严格执行,尤其注意细节。有的人特别喜欢自己变通,觉得这样差不多吧,那样没区别吧,其实,就是这一次次的变通可能就让你的减肥失败了。没有严格要求,减肥永远无法彻底成功。
食谱里的食物不能替换,是因为每一种食物都有很多属性,不但要考虑热量、饱腹感指数,还要考虑脂肪、碳水化合物、蛋白质、膳食纤维和各种微量营养素的含量。比如,食谱里没有海带,就是怕你真的把海带当菜吃,吃太多,最后导致碘过量。成年人每天摄入600微克碘就过量了。
比如食谱里的蛋清,它的特殊蛋白质构成非常有助于提供饱腹感。如果用肉类或者奶类代替,就没有这种效果了。所以,大家不要替换食物。
3、使用这个食谱的初期,要严格称重,按照要求的重量来吃,这一点非常重要。大家千万不要嫌麻烦,不要自己估算重量,很容易出现大的误差,影响减肥效果。
其实称重并不麻烦,称一段时间后你就基本能做到心里有数了,甚至以后出去吃东西,都能较准确地估算吃了多少,对以后持续减肥和保持体重非常有用。
4、很多人一看到食谱就去算热量,算出来多少的都有。首先,你的食物热量数据不一定准确,很多App、网上的数据都有问题;其次,食谱设计的热量与你吃进去的热量是两回事。食谱热量的设计是根据营养学的科学统计数据做了预先调整的,并不是说食谱的量就是你吃了的量,你吃得再严格,还是会有误差,这些误差食谱都预先考虑到了。
5、一天之内所有的食物就是食谱里列的那么多,至于怎么分配到三餐或者五餐之中,都是灵活的。食谱只是建议搭配。比如如果你晚上比较容易饿,就可以白天少吃点,把食物份额留给晚上多一些;如果加餐不想吃或者吃不下,也可以留着饿的时候再吃。
6、使用全食减肥法,食谱看着好像东西不多,一吃发现还真吃不下。所以老有人问,如果吃不下的话能不能剩?尽量不要剩,实在吃不下,蔬菜可以剩一些,主食、肉类、水果、蛋类一定要优先保证。但注意,一顿饭吃饱了就要停下,剩下没吃完的份额可以留到饿的时候再吃。
7、使用全食减肥法,自己做饭或者带饭是最理想的。有些上班族中午吃食堂,早晚自己做,那中午可以简单带点奶类、麦片、水果、鸡蛋这些东西吃,早晚再吃需要复杂加工的肉和菜。总之,一定要尽最大努力自己做饭或带饭。
其实在食谱当中,蛋、奶、坚果、水果都很容易买到,或即食的,或方便携带的。
主食中,也有很方便加工的,比如燕麦;或者像玉米、红薯这类主食,在便利店、食堂也很容易买到。
蔬菜,我们可以买轻食沙拉。但注意,吃的时候不要放沙拉酱或任何浓稠的酱料,只能放一点油醋汁或者零脂肪沙拉汁。这些调味料味道很好,热量还特别低,非常适合减肥的时候吃。
至于肉类,如果不能自己做的话,可以买即食鸡胸肉或者水浸金枪鱼,非常方便,口味也不错。
8、食谱里面有鸡蛋,也有蛋清,注意这是两种东西。蛋清仅仅指蛋清,蛋黄是不吃的。
9、食谱中除了米饭、即食肉等之外,标注的都是生食材的重量。尤其肉类,只有即食肉是指熟的,剩下的都是指生肉,要去称生食材的重量。而且要注意,吃即食肉的话,分量只能吃食谱中标注肉类分量的一半。也就是说。假如食谱中要求吃100克肉类,那吃即食肉就只吃50克。
10、有些减肥者低血糖,平时感觉不出来,减肥的时候吃得少就有反应。如果在使用全食减肥法过程中出现明显的低血糖反应,就要增加饮食,从1份主食开始增加,直到没有明显低血糖反应为止。
11、所有食材标注的都是可食用部分的重量,不包括皮、核、骨等不能吃的部分。
12、进餐时间没有严格规定,加餐是在上午和下午,不饿的话,加餐的食物份额可以留到饿的时候吃。
13、任何蜂蜜、红糖、黑糖等都不可以吃。
14、自己泡的茶可以喝,没有暴食问题的人,黑咖啡可以适量喝。
15、建议每周吃2-3次动物血或纯瘦牛羊肉,有助于女性补铁。牛羊肉必须是纯瘦的,不能有任何看得见的肥肉。
16、牛奶选择纯牛奶、脱脂牛奶都可以,但不可以选择奶粉。
17、有食物过敏的人要咨询医生,注意食物的选择。
18、酒和有热量的饮料都不可以喝,但做菜时可以使用少量啤酒、红酒。零卡饮料可以喝。
19、要尽量多样化选择食物,只要有条件,不要经常只吃固定的几种食物。
20、水果只能是鲜果,不可以吃干果、果脯等。自己可以榨果汁,但不能加任何东西,而且需要把果渣也喝掉。榨果汁效果不如吃水果。
21、作为调味料,葱、姜、蒜可以适量加,但也不能加太多,尤其是蒜。调味料不要是浓稠的,如沙拉酱、芝麻酱、花生酱、肉酱、辣椒酱等不要吃。
22、全食减肥法只适合健康人使用,有疾病风险或基础疾病的人群,需要咨询医生获得许可后才可以使用。
减特殊人群使用办法
我们再说一下有食物过敏的人或素食者应该如何使用全食减肥法。
坚持养生,时间会报答你!
对我们公众号有什么好的建议 欢迎直接在后台留言O(∩_∩)O~
七天高效减脂食谱: 周一 早餐:紫薯+鸡蛋+豆浆 午餐:黑米饭+西兰花炒虾仁+白水菜 晚餐:玉米+凉拌菠菜 周二 早餐:红薯+鸡蛋+豆浆 午餐:玉米+鸡胸肉+炒...
现如今,减肥已成了人们的“家常便饭”,无论是超重的“胖友”,还是爱美人士,往往都走在减肥路上。然而方法用了许多,成效却微乎其微,甚至可能越减越胖...
E 句话看天下E 姐 & 主播板栗为您打造的世界奇妙物语。我们的宗旨是:来不及了,快上车!# 魏大勋回应#今天,魏大勋发声回应: 今天因为一些所谓‘媒体...
编辑导语:随着时代的发展,人们越来越注重个人的健康情况,在疫情的影响之下,人们的健康意识更加增强了,并且会通过健康饮食APP来进行饮食管理等...

秦昊作为一个拥有出色外貌和健康体魄的演员,他所倡导的健康减肥方法给人们带来了启示,成为追求完美身材的标杆。 秦昊强调每天保持适量的饮水量,...