春天不减肥,夏天徒伤悲
你是否在默默计划减肥了?
减肥期间到底该怎么吃?
国家出官方教程了!
近日,国家卫健委制定的
《成人肥胖食养指南(2024年版)》刷屏
手把手教你科学减肥!


值得注意的是
这份食谱细化到了
全国各地区的春夏秋冬
并贴心地
备注上了食谱的“总能量”

例如东北地区的春季食谱
就有“铁锅炖鱼”“菜包饭”
西北地区的食谱里有“臊子面”“油泼面”
都是当地好找的食物

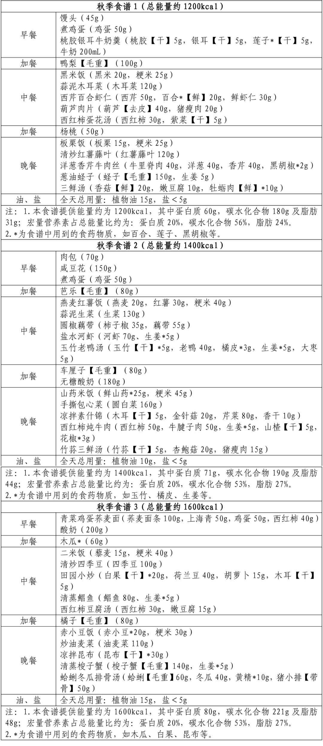
华东大部分地区主食以大米为主,有较丰富的湖鲜、河鲜等水产品,口味偏清淡,具有东方健康膳食模式的特点。本系列食谱遵循成人肥胖患者食养原则,合理搭配华东地区特色食材,尊重本地区传统饮食文化,保留特色饮食,并控制油、盐、糖使用量。
江西的小伙伴看这里
一年四季的建议食谱都有了
↓↓
华东地区四季食谱
春季

夏季

秋季

冬季

减肥还有哪些要点?
重点给大家划好了
↓↓
课代表划重点
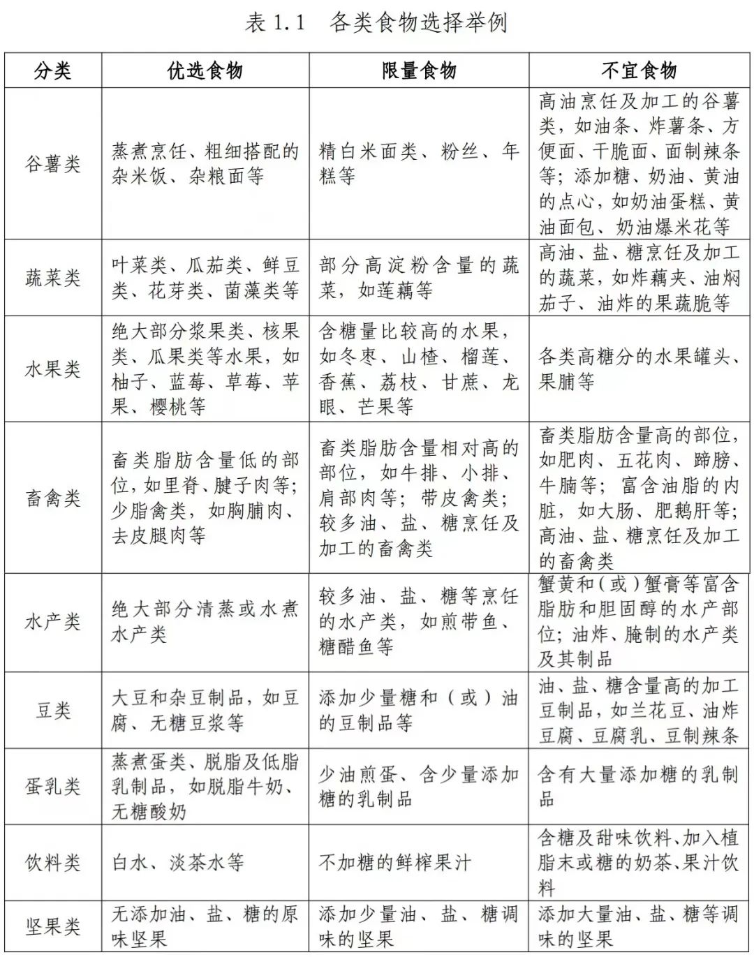
这些要多吃
1.鼓励主食以全谷物为主,适当增加粗粮并减少精白米面摄入。
2.保障足量的新鲜蔬果摄入,但要减少高糖水果及高淀粉含量蔬菜的摄入。
3.优先选择脂肪含量低的食材,如瘦肉、去皮鸡胸肉、鱼虾等。
4.优先选择低脂或脱脂奶类。

这些要少吃/不吃
1.减重期间应少吃油炸食品、含糖烘焙糕点、糖果、肥肉等高能量食物(高能量食物通常是指提供/100g 以上能量的食物)。
2.减重期间饮食要清淡,每天食盐摄入量不超过5g,烹调油不超过20~25g,添加糖的摄入量最好控制在25g以下。
3.减重期间应严格限制饮酒。每克酒精可产生约 7kcal 能量,远高于同质量的碳水化合物和蛋白质产生的能量值。
每天吃多少?
减肥期间究竟该吃多少?3个方法教你计算——
方法一、正常情况下,不同人群每天的能量需要量如下↓

减肥人士推荐每日能量摄入平均降低 30%~50%或降低500~,或推荐每日能量摄入男性 1200~、女性1000~ 的限能量平衡膳食。
方法二、可根据不同个体基础代谢率和身体活动相应的实际能量需要量,分别给予超重和肥胖个体 85%和 80%的摄入标准,以达到能量负平衡,同时能满足能量摄入高于人体基础代谢率的基本需求,帮助减重、减少体脂。
方法三、可根据身高(cm)-105 计算出理想体重(kg),再乘以能量系数15~/kg(一般卧床者/kg、轻身体活动者 20~/kg、中身体活动者/kg、重身体活动者 /kg),计算成人个体化的一日能量。
科学减肥要记住这4件事
《成人肥胖食养指南(2024年版)》建议
三大宏量营养素的供能比分别为
脂肪20%~30%,蛋白质15%~20%
碳水化合物50%~60%
推荐早中晚三餐供能比为3:4:3
1定时定量规律进餐
2少吃零食少喝饮料
3进餐时宜细嚼慢咽
4适当改变进餐顺序
除了吃,减肥还有这几个法宝
睡觉
睡个好觉对减肥来说有多重要?经常熬夜、睡眠不足、作息无规律,可引起内分泌紊乱。脂肪代谢异常,导致“过劳肥”,肥胖患者应按昼夜生物节律,保证每日7小时左右的睡眠时间,建议在23点之前上床睡觉。
运动
身体活动不足或缺乏和久坐的静态生活方式,是肥胖发生的重要原因,肥胖患者减重的运动原则是中低强度有氧运动为主,抗阻运动为辅。

每周进行150~300分钟,中等强度的有氧运动,每周5~7天,至少隔天运动1次,抗阻运动每周2~3天,隔天1次,每次10~20分钟,每周通过运动消耗能量或以上。
少坐
此外,每天静坐和被动视屏时间,要控制在2~4 小时以内,对于长期静坐或伏案工作者,每小时要起来活动 3~5 分钟。
此外,减肥要循序渐进,较为理想的减重目标应该是,6个月内减少当前体重的5%~10%,合理的减重速度为每月减2~4kg。
你有什么健康减肥秘籍
七天高效减脂食谱: 周一 早餐:紫薯+鸡蛋+豆浆 午餐:黑米饭+西兰花炒虾仁+白水菜 晚餐:玉米+凉拌菠菜 周二 早餐:红薯+鸡蛋+豆浆 午餐:玉米+鸡胸肉+炒...
现如今,减肥已成了人们的“家常便饭”,无论是超重的“胖友”,还是爱美人士,往往都走在减肥路上。然而方法用了许多,成效却微乎其微,甚至可能越减越胖...
E 句话看天下E 姐 & 主播板栗为您打造的世界奇妙物语。我们的宗旨是:来不及了,快上车!# 魏大勋回应#今天,魏大勋发声回应: 今天因为一些所谓‘媒体...
编辑导语:随着时代的发展,人们越来越注重个人的健康情况,在疫情的影响之下,人们的健康意识更加增强了,并且会通过健康饮食APP来进行饮食管理等...

秦昊作为一个拥有出色外貌和健康体魄的演员,他所倡导的健康减肥方法给人们带来了启示,成为追求完美身材的标杆。 秦昊强调每天保持适量的饮水量,...