hello 大家元旦快乐鸭!
2019 年的第一天,跨年嗨吗?吃的爽吗?玩的开心吗?
是不是也悄悄许下了新年愿望:要暴富、要健康、要瘦瘦瘦……
嗯,暴富我可能帮不上忙了,但教你健康的瘦,我也许还能试一下!
图片来源:giphy.com
新年第一天,老编辑特意邀请了我们的老朋友——营养师谷传玲谷老师,给大家讲讲健康减肥吃法,是靠谱到连28 天菜谱都给你准备好的那种哦!
建议大家认真阅读全文,学习并实践。
毕竟一个月后的春节,一年一次的亲友见面大会,什么七大姑八大姨,什么老同学旧情敌,你能不能比她们瘦、比她们美,都定格在春节那几天,可绝对不能输!
恭敬不如从命,我就把自己开展减肥训练营和一对一减肥指导所总结的经验都分享给你们。
哦,还有我搭配好的操作性最强的 28 天食谱,一起边吃边瘦吧!
30 秒速看:
1. 以吃饱为核心,该吃几份主食,几份菜,几份蛋白,我教你搭配好。
2. 懒得自己搭配,想要现成的健康食谱,直接保存 28 天配餐图。
一天吃多少
参照这个标准吃
减肥说白了,就是减少能量摄入,增加能量消耗。作为专业营养师,教不了你运动消耗,但配餐可是基本功。
一天该吃几份主食,几份菜,几分蛋白,以吃饱为核心原则,我按照大部分女生的标准,准备了这个参考数量。
图片来源:作者提供
男女有别,身高体重有别,不可能所有人吃一个能量等级,根据自身情况,觉得饿的话就再增加不同食物的量就可以啦。
通过几次尝试,你就能定下自己的个性化食谱了,多念几遍:我要吃几份主食,几份菜,几份蛋白,分别是多少。
每顿饭都先给自己配餐,然后再吃饭,这样你对自己的三餐就有了把控感。
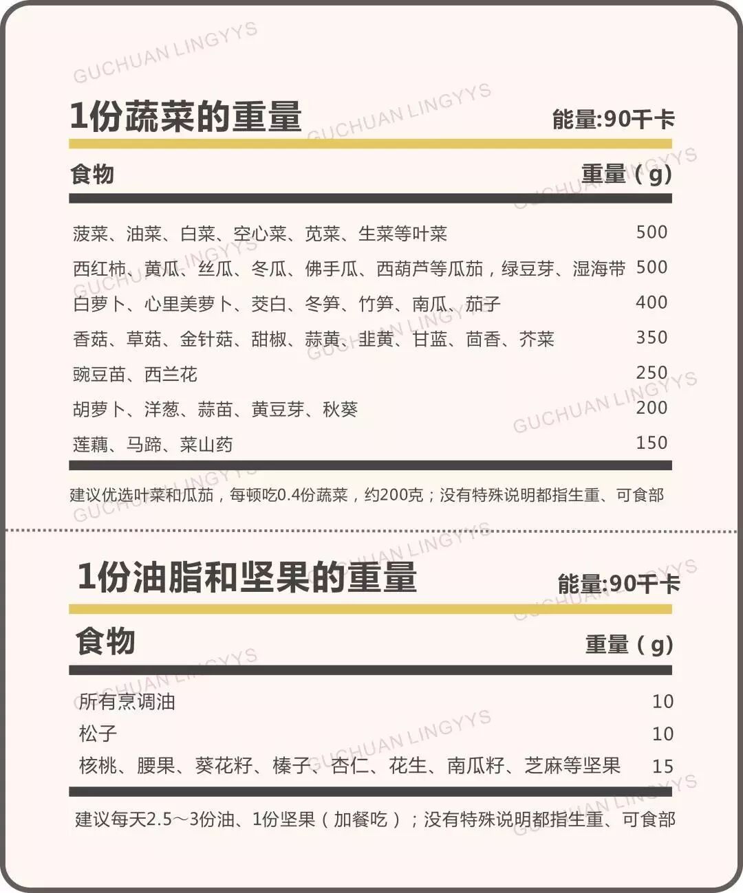
一份食物是多少
量化食物看这里
看上面的减肥食谱,你可能记下了:早餐要吃 2 份主食,0.4 份蔬菜,2 份蛋白,0.5 份油脂,可这份数怎么计算的啊?
不需要你算,用图片告诉你每种食物是多少,一看便知。
我给大家准备了标准餐具,比如 4 英寸的一碗米饭、一碗面条都刚好是 2 份,你就记得米饭和面条都吃这么一碗就好了。
图片来源:作者提供
一起来感受一下各类食物的量吧。
▼
2 份主食(4 英寸碗,5 英寸盘子)
图片来源:作者提供
▼
1 份水果(7 英寸盘, 7 Plus)
图片来源:作者提供
▼
0.4 份菜(7 英寸盘、 7 Plus)
图片来源:作者提供
▼
1.5 份畜禽肉(5 英寸盘子)
▼
1 份鱼虾贝豆(5 英寸盘子)
图片来源:作者提供
特别说明一下,所有表格中 1 份食物对应的克数都不是最精确的数字,为了方便记忆和操作,专业上都做过四舍五入。
不过你完全不用介意,在实践的过程中,我也没有 100% 精确克数和卡路里给减肥的朋友配过餐。
大家还是尽量丰富食物种类,优化食物搭配,改善烹调方法,但最终吃多少还是要根据饭量来,学会变通不要饿到自己哦!
健康减肥食谱
懒人看这里
哪怕我把食物给大家配到这个程度了,还是会有人懒得算,经常会问我:老师,能给个食谱不?
能。但我不会给减肥的朋友每顿饭要吃什么菜,吃多少克这样的食谱,难道让你按照这样的食谱来买菜做饭?
不实用也不太现实,一般我们买的菜量一天都吃不完的。
食谱的大原则是:大体记住你每顿饭、菜、蛋白要吃的量,以及用清淡的方式烹调,至于吃什么饭、菜、蛋白,想吃什么就吃什么。
但是几个小原则你尽量别越界,比如菜优选叶菜和瓜茄,比如肉多选瘦肉少吃肥肉,主食少选油条、油饼啊。
想不起来吃什么的时候,就看看谷老师梳理的 28天 参考菜单,从中挑几个你想吃的就好啦。
图片来源:作者提供
为了让你操作更简单,我还给你准备了 9 个小帖士。
图片来源:作者提供
方法都是谷老师指导大家减肥后,被验证有效的!照着这个方法,瘦下来就是指日可待的事儿!
每份食物的图片都是谷老师一张张拍的,表格是一张张梳理后设计的。
不收藏学习,不转发给有需要的人,春节前瘦不了十斤的,是不是对不起谷老师!
2019
更瘦的我,来了!
图片来源:123rf.com.cn 正版图片库
本文中涉及专业部分已经由国家注册营养师 周丽 审核。
责任编辑:阿债
题图来源:123rf.com.cn 正版图片库
现如今,减肥已成了人们的“家常便饭”,无论是超重的“胖友”,还是爱美人士,往往都走在减肥路上。然而方法用了许多,成效却微乎...
健康的减肥食谱星期一:三色冬瓜丝原料:冬瓜、胡萝卜、绿尖椒。调料:盐、味精、色拉油、淀粉。做法:1、冬瓜、胡萝卜、绿尖椒切成丝,用温油焯一下,捞...

原创内容,擅自搬运者必究!减脂人群,三餐应该怎么吃,才能健康的瘦下来?不要过度节食,不要单一饮食,挨饿减肥会让你越减越肥。想要健康的瘦下来,我们需要...
嗨,我是爱健身的比尔教练。我在带线下学员减脂塑形的时候,很多学员经常不知道怎么科学饮食,经常吃着吃着就热量严重超标,每次都跟我抱怨:教练我总感...

作者:了她的亲爸爸早餐两个鸡蛋必不可少,唤醒忙碌的一天,燕麦做起来简单,满足碳水需要,不用多50g就够了,然后觉得燕麦没..._新浪网...